获取外部系统审批人
说明:
审批节点由外部系统返回审批人员列表。
注意
若费控流程节点配置的审批操作类型为"按照接口传入的顺序,依次审批"时,传入的 employeeIdList 顺序即为审批顺序。
示例,employeeIdList 传入 ["工号1", "工号2"],即工号1员工审批之后工号2员工才可以开始审批。
请求方式:
POST
请求参数说明:
| 参数名 | 类型 | 是否必须 | 参数说明 |
|---|---|---|---|
| entCode | String | 是 | 公司代码 |
| formDataCode | String | 是 | 每刻单据内码code |
| formCode | String | 是 | 每刻单据外码code |
| formType | String | 是 | 单据类型 |
| nodeName | String | 是 | 流程节点的名称 |
| nodeId | String | 是 | 流程节点的ID |
| submitEmployeeId | String | 是 | 提单人工号 |
| submitDepartmentBizCode | String | 是 | 提单人部门编码 |
| submitDepartmentName | String | 是 | 提单人部门名称 |
| coverEmployeeId | String | 是 | 承担人工号 |
| coverDepartmentBizCode | String | 是 | 承担部门编码 |
| formAmount | String | 是 | 单据金额 |
| internalTravelPartnerList | JSONArray | 否 | 单据上的内部同行人列表汇总(来源包括单据级,单据上的费用、行程、明细等) |
| externalTravelPartnerList | JSONArray | 否 | 单据上的外部同行人列表汇总(来源包括单据级,单据上的费用、行程、明细等) |
| latestNodeEmployeeIds | JSONArray | 否 | 上一节点审批人工号 |
| forEachEmployeeIdList | JSONArray | 否 | 循环模式已获取工号 |
| forEachTimes | int | 否 | 循环模式次数 |
{
"entCode": "xxxxx",
"formDataCode": "xxxxxxxx",
"formType": "您的单据类型",
"formCode": "您的单据code",
"nodeName": "节点名称",
"nodeId": "节点id",
"submitEmployeeId": "提单人工号",
"submitDepartmentBizCode": "提单人部门编码",
"submitDepartmentName": "提单人部门名称",
"coverEmployeeId": "承担人工号",
"coverDepartmentBizCode": "承担部门编码",
"formAmount": "单据金额",
"internalTravelPartnerList": [
{
"name": "内部同行人1号",
"employeeId": "INT00001"
}
],
"externalTravelPartnerList": [
{
"name": "外部同行人1号",
"employeeId": "EXT00001"
}
],
"latestNodeEmployeeIds": [
"123456","234567"
],
"forEachEmployeeIdList": [
"工号1","工号2"
],
"forEachTimes": 2
}
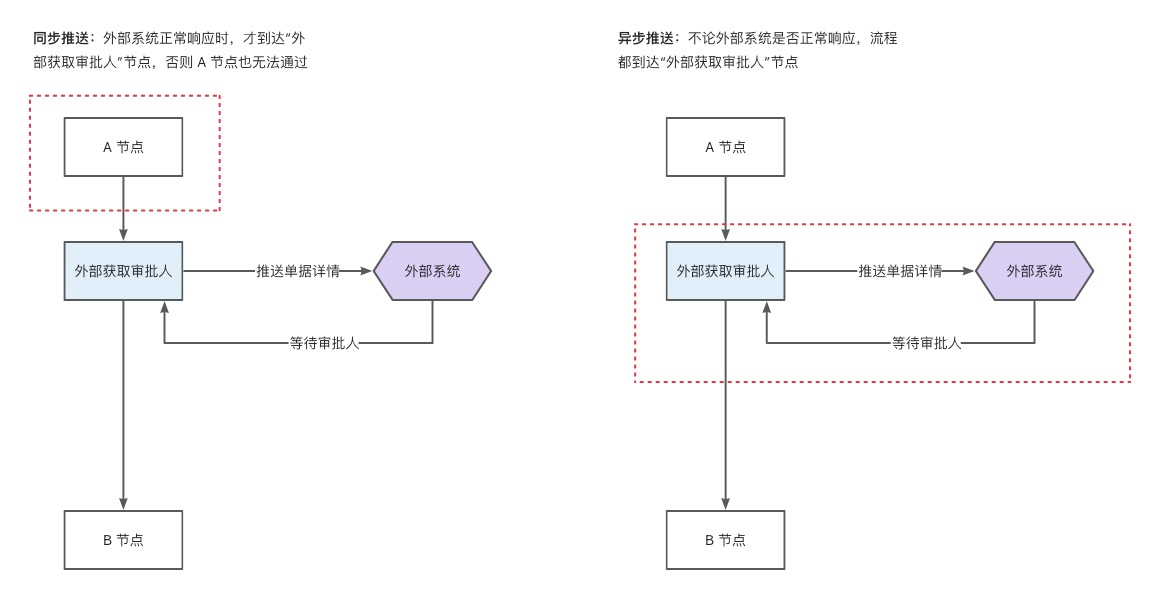
同步推送模式/异步推送模式
说明:上一节点审批通过/提交时,流程先进入下一节点系统再推送数据,推送结果不影响前一个节点是否完成
备注:进入节点时若返回正确的employeeIdList则直接使用employeeIdList作为审批人员,若数组为空则需要调用以下接口重置节点审批人员

同步模式
数据响应参数说明:
| 参数名 | 类型 | 是否必须 | 参数说明 |
|---|---|---|---|
| success | Boolean | 是 | 标记请求是否成功返回 |
| errorMsg | String | 是 | 错误信息(请求失败时返回) |
| data | Object | 是 | 返回的数据对象 |
| data.employeeIdList | Array | 是 | 员工工号列表 |
{
"success": true,
"errorMsg": "",
"data": {
"employeeIdList": ["工号1", "工号2"]
}
}
备注:employeeIdList支持多人
异步模式
数据响应参数说明:
| 参数名 | 类型 | 是否必须 | 参数说明 |
|---|---|---|---|
| success | Boolean | 是 | 标记请求是否成功返回 |
| errorMsg | String | 是 | 错误信息(请求失败时返回) |
{
"success": true,
"errorMsg": ""
}
异步模式重置审批人接口地址
/api/openapi/process/externalSystemCandidate/resetCandidate
请求类型
POST
请求参数说明:
| 参数名 | 类型 | 是否必须 | 参数说明 |
|---|---|---|---|
| entCode | String | 是 | 公司代码 |
| formDataCode | String | 是 | 每刻单据内码code |
| employeeIdList | Array | 是 | 员工工号列表 |
{
"success": true,
"errorMsg": ""
}
备注:employeeIdList不允许为空支持多人,若该节点不需要设置人员请传入UNKNOWN_USER进入异常处理策略(由节点的异常策略影响)
循环同步推送模式/循环异步推送模式
外部系统处理单据需要根据每一次审批的数据来获取审批人,直到返回completed=true时结束(每次请求请返回一个工号)
循环同步模式
数据响应参数说明:
| 参数名 | 类型 | 是否必须 | 参数说明 |
|---|---|---|---|
| success | Boolean | 是 | 标记请求是否成功返回 |
| errorMsg | String | 是 | 错误信息(请求失败时返回) |
| completed | Boolean | 是 | 循环推送模式 用于终止标识 |
| data | Object | 是 | 返回的数据对象 |
| data.employeeIdList | Array | 是 | 员工工号列表 |
{
"success": true,
"errorMsg": "",
"completed": true,//循环推送模式 用于终止标识
"data": {
"employeeIdList": ["工号1"]
}
}
备注:
1.判断success,若为true则继续以下逻辑,若为false则报错回页面
2.判断completed,若为true则直接终止,若为false则继续以下逻辑
3.employeeIdList不允许为空且只有一个工号,将节点审批人设置为该员工
循环异步模式
数据响应参数说明:
| 参数名 | 类型 | 是否必须 | 参数说明 |
|---|---|---|---|
| success | Boolean | 是 | 标记请求是否成功返回 |
| errorMsg | String | 是 | 错误信息(请求失败时返回) |
{
"success": true,
"errorMsg": ""
}
循环异步推送重置审批人接口地址
/api/openapi/process/externalSystemCandidate/resetForEachCandidate
请求类型
POST
请求参数说明:
| 参数名 | 类型 | 是否必须 | 参数说明 |
|---|---|---|---|
| completed | Boolean | 是 | 循环推送模式 用于终止标识 |
| success | Boolean | 是 | 标记请求是否成功返回 |
| errorMsg | String | 是 | 错误信息(请求失败时返回) |
| formDataCode | String | 是 | 每刻单据内码code |
| employeeIdList | Array | 是 | 员工工号列表 |
{
"success": true,
"errorMsg": "",
"completed":true,//循环推送模式 用于终止标识
"employeeIdList": ["工号1"]
}
备注:
1.判断success,若为false则打印出errorMsg并由每刻系统来处理节点,若为true则继续以下逻辑
2.判断completed,若为true则直接终止,若为false则继续以下逻辑
3.employeeIdList不允许为空且只有一个工号,将节点审批人重置为该员工
更新记录:
- 2022-04-11
- 定义接口
- 2022-04-22
- 请求参数增加提单人工号、部门编码、部门名称
- 2023-09-11
- 请求参数增加内部外部同行人信息
- 2024-06-03
- 增加异步模式
- 2024-09-09
- 增加循环模式